公司新聞
發布時間:2024-09-30 | 點擊率:
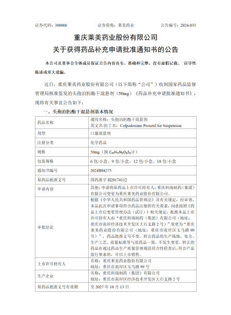
近日,重慶萊美藥業股份有限公司收到國家藥品監督管理局核準簽發的頭孢泊肟酯干混懸劑(50mg)《藥品補充申請批準通知書》,通知書編號:2024B04275,該藥品上市許可持有人由重慶科瑞制藥(集團)有限公司變更為重慶萊美藥業股份有限公司。

關于頭孢泊肟酯干混懸劑
頭孢泊肟酯干混懸劑為第三代口服頭孢類抗菌素。頭孢泊肟酯干混懸劑是一款廣譜抗菌藥物,對革蘭氏陽性菌和革蘭氏陰性菌均有抗菌活性,用于治療敏感菌引起的上呼吸道感染、下呼吸道感染、單純性泌尿道感染、單純性皮膚和皮膚軟組織感染、急性單純性淋球菌性尿道炎和子宮頸炎、由奈瑟氏淋球菌引起的肛周炎等。
頭孢泊肟酯是由日本三共制藥株式會社開發的第三代口服廣譜頭孢菌素,已于1989年在日本上市。隨后三共公司開發頭孢泊肟酯干混懸劑,規格:50mg,并于1991年在日本上市、1992年在美國上市及1993年在德國和瑞典上市。截至目前,除公司外,有5家國內廠家獲得上市批準。
萊美藥業在成為該藥品的上市許可持有人后,將進一步豐富公司產品線,為患者提供更多用藥選擇。
未來,公司將繼續加快高質量仿創新產品研發和技術引進,擴增仿制藥業務,為患者提供更多高效、安全的醫療解決方案。